|
Samchon Framework for CPP
1.0.0
|
A network boundary with the client in an User. More...
#include <Client.hpp>

Public Member Functions | |
| Client (User *) | |
| Construct from User, No and socket. More... | |
| auto | getUser () const -> User * |
| Get User. More... | |
| auto | getService () const -> Service * |
| Get Service. More... | |
| auto | getNo () const -> size_t |
| Get no. More... | |
| void | sendData (std::shared_ptr< Invoke >) |
| Send Invoke message to (physical) client. More... | |
| void | replyData (std::shared_ptr< Invoke >) |
| Reply Invoke message from (physical) client. More... | |
Public Member Functions inherited from samchon::protocol::IClient | |
| IClient () | |
| Default Constructor. More... | |
| virtual void | listen () |
| Listens message from a related system. More... | |
Public Member Functions inherited from samchon::protocol::IProtocol | |
| IProtocol () | |
| Default Constructor. More... | |
Protected Member Functions | |
| virtual auto | createService (const std::string &) -> Service *=0 |
| Factory method of Service. More... | |
Protected Member Functions inherited from samchon::protocol::IClient | |
| virtual auto | BUFFER_SIZE () const -> size_t |
| Buffer size of network I/O. More... | |
| virtual void | _replyData (std::shared_ptr< Invoke >) |
| A method for pre-processing replied Invoke message. More... | |
Protected Attributes | |
| User * | user |
| An User of the Client. More... | |
| size_t | no |
| A sequence number of the Client in an User. More... | |
| Service * | service |
| A Service belongs to the Client. More... | |
Protected Attributes inherited from samchon::protocol::IClient | |
| Socket * | socket |
| Socket for network I/O. More... | |
| std::mutex * | sendMtx |
| A mutex for sending message. More... | |
Private Member Functions | |
| void | constructService (const std::string &) |
| Construct Service. More... | |
A network boundary with the client in an User.
Client is an object interacting with physical client by socket.
The Client is correspond with a Window in JS (UI) 1:1
Definition at line 46 of file Client.hpp.
| Client::Client | ( | User * | user | ) |
|
protectedpure virtual |
Factory method of Service.
| name | Requested name representing a Service from the (physical) client |
Implemented in samchon::example::chat_service::ChatClient.
Referenced by constructService().

| auto Client::getUser | ( | ) | const -> User* |
| auto Client::getService | ( | ) | const -> Service* |
| auto Client::getNo | ( | ) | const -> size_t |
|
virtual |
Send Invoke message to (physical) client.
Method sendData of Client does not only send Invoke message to client system, but also archives the Invoke message to database system as a historical-log.
Method sendData monopolies a critical section.
How many threads have called that sendData, the Invoke messages are delivered sequentially.
| invoke | Invoke message to send |
Reimplemented from samchon::protocol::IClient.
Definition at line 64 of file Client.cpp.
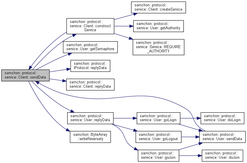
References constructService(), samchon::protocol::service::User::getSemaphore(), samchon::protocol::IProtocol::replyData(), replyData(), samchon::protocol::service::User::replyData(), samchon::protocol::IClient::sendMtx, service, samchon::protocol::IClient::socket, user, and samchon::ByteArray::writeReversely().
Referenced by constructService(), samchon::protocol::service::Service::sendData(), and samchon::protocol::service::User::sendData().


|
virtual |
Reply Invoke message from (physical) client.
Handles replied Invoke message from client system.
HISTORY_INVOKE and HISTORY_INVOKE_PARAMETER has a 1:N relationship
If you want to modify archiving method, override method of Server::archiveReplyData()
Service::replyData will be called by a new thread. The thread will acquire an admission from semaphore in User to avoid exhausted allocation of threads.
If an std::exception has thrown from Service::replyData, the exception will archived in Database (HISTORY_INVOKE_EXCEPTION)
The most famous thrown parameters like std::exception, std::invalid_argument and std::runtime_error, those are all derived from std::exception.
-> http://www.cplusplus.com/reference/stdexcept/
std::exception
You can't override this method, replyData.
If you want to modify replyData's rule, override related objects' replyData
| invoke | Invoke message replied from client system |
Reimplemented from samchon::protocol::IProtocol.
Referenced by sendData().

|
private |
Construct Service.
Constructs Service by requested name from client and notify whether the User is satisfying authority.
| name | A name representing type of Service |
Definition at line 123 of file Client.cpp.
References createService(), samchon::protocol::service::User::getAuthority(), samchon::protocol::service::Service::name, samchon::protocol::service::Service::REQUIRE_AUTHORITY(), sendData(), service, and user.
Referenced by sendData().


|
protected |
Definition at line 59 of file Client.hpp.
Referenced by Client(), constructService(), getUser(), and sendData().
|
protected |
A sequence number of the Client in an User.
Definition at line 64 of file Client.hpp.
Referenced by getNo().
|
protected |
A Service belongs to the Client.
Definition at line 69 of file Client.hpp.
Referenced by Client(), constructService(), getService(), and sendData().